近期,全国多地出现强对流天气
造成的意外频上热搜
尤其是在江西南昌
有3人深夜被大风吹落楼下身亡
此前报道↓↓↓
3人睡梦中被大风吹到楼下坠亡!为什么会这样?专业人士解答→
强对流天气致4人死亡,其中3人被大风吹落坠楼身亡
今天强对流依然在我国多地爆发
主要影响区域是湖南、江西、浙江等地
而广东的上空今天比较干净
↓↓↓

没有降雨
广东的温度也齐刷刷地高企
在广东最南端的雷州半岛
甚至出现了38.1℃的高温
妥妥的盛夏既视感!
↓↓↓

今天的全国高温榜
似乎给人进入盛夏的错觉
↓↓↓

那么问题来了
清明假期佛山和广东天气如何?
一起来看看最新预报
今天(4月2日)下午
佛山气象台发布重大气象信息快报
↓↓↓
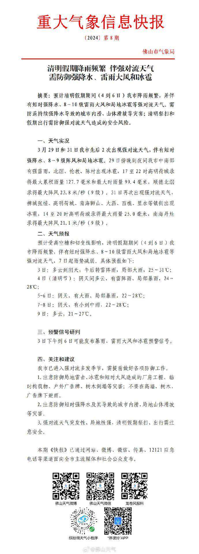
【佛山清明假期天气】
预计清明假期我市降雨频繁,并伴有短时强降水、8到10级雷雨大风和局地冰雹等强对流天气。
具体预报:
4日有雷阵雨、局部暴雨,24到28℃;
5到6日有大雨、局部暴雨,22到27℃。
需防范持续强降水导致的城市内涝、山体滑坡等灾害;清明祭扫和假期出行需防御强对流天气造成的安全风险。

最新佛山10天预报

有的小伙伴清明假期可能要回老家
值得注意的是
@广东天气表示
清明假期广东暴雨连绵!
↓↓↓
预计4月3日下午到6日,粤北、珠江三角洲北部市县有连续性暴雨过程,部分市县有大暴雨局部特大暴雨,珠江三角洲南部和粤东市县有大雨到暴雨局部大暴雨,部分市县伴有8~10级雷雨大风和冰雹等强对流天气。


注意:本次降雨过程持续时间长、累积雨量大,对粤北山区致灾性强,需注意防御强降水导致的河谷水位上涨、突发性山洪以及泥石流、滑坡等地质灾害和城乡积涝,并注意防御雷电、短时大风、冰雹等强对流天气对假期出行、清明祭扫造成的安全风险。
上周末的雨下在哪里?
今天@广东天气给了一个复盘总结
从累计雨量图可见,
也不是全省都下雨,主要分两条雨带:
一条在北部,从清远横穿至梅州,
另一条从云浮连到粤东一带,经过广佛。
而在佛山
3月29日和31日
先后2次出现强对流天气
伴有短时强降水
8~9级阵风和局地冰雹
其中
3月29日
高明荷城最大时雨量达到99.4毫米
顺德北滘录得最大阵风9级
北滘、伦教、陈村出现冰雹
3月31日
南海丹灶录得最大阵风9级
禅城张槎、高明荷城
南海狮山、大沥、西樵、里水等镇街出现冰雹
走路、骑车时,少走高层建筑之间的狭长通道,因为狭长通道会形成“狭管效应”,风力在通道中会加大,给行人带来危险;
驾驶员通过积水路段时,应减速慢行确认安全后再通过,遇到大风天气时应把车窗玻璃关紧,与其他车辆保持比平时更远的距离;
户外人员应减少或暂停空旷地方的户外作业,选择进入抗风能力较强并具有防雷措施的建筑内,同时关闭并远离门窗,远离危险电源;
机场、铁路、高速公路和水上交通等单位应采取限飞、限速或暂时关闭等措施,相关水域水上作业和过往船舶应回港规避,加固港口设施。







