


“岁月静好”的天气没能一直延续
据宁乡市气象局预计
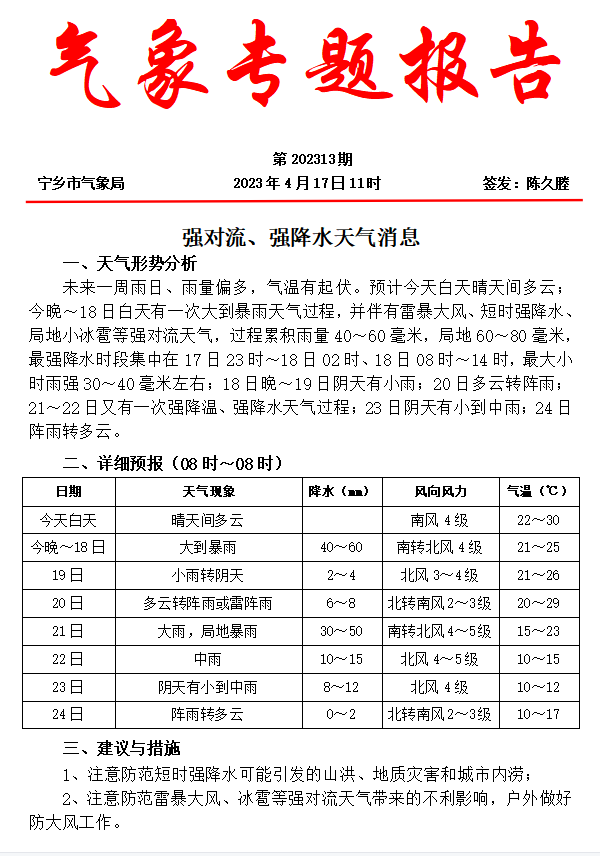
未来一周雨日、雨量偏多
气温有起伏

预计今天白天晴天间多云
今晚(17日)~18日白天
有一次大到暴雨天气过程
并伴有雷暴大风、
短时强降水、局地小冰雹等强对流天气
过程累积雨量40~60毫米
局地60~80毫米
最强降水时段集中在
17日23时~18日02时
18日08时~14时
最大小时雨强30~40毫米左右
18日晚~19日阴天有小雨
20日多云转阵雨
21~22日
又有一次强降温、强降水天气过程
23日阴天有小到中雨
24日阵雨转多云

宁乡市气象局提醒
注意防范短时强降水可能
引发的山洪、地质灾害和城市内涝
注意防范雷暴大风、冰雹等
强对流天气带来的不利影响
户外做好防大风工作
强对流天气防御指南

转发提醒!
(值班领导:张益华审核:夏倩雅统筹:刘石江刘静校对:向雷红记者:宋秀闺综合:应急管理部新闻宣传司人民网)







