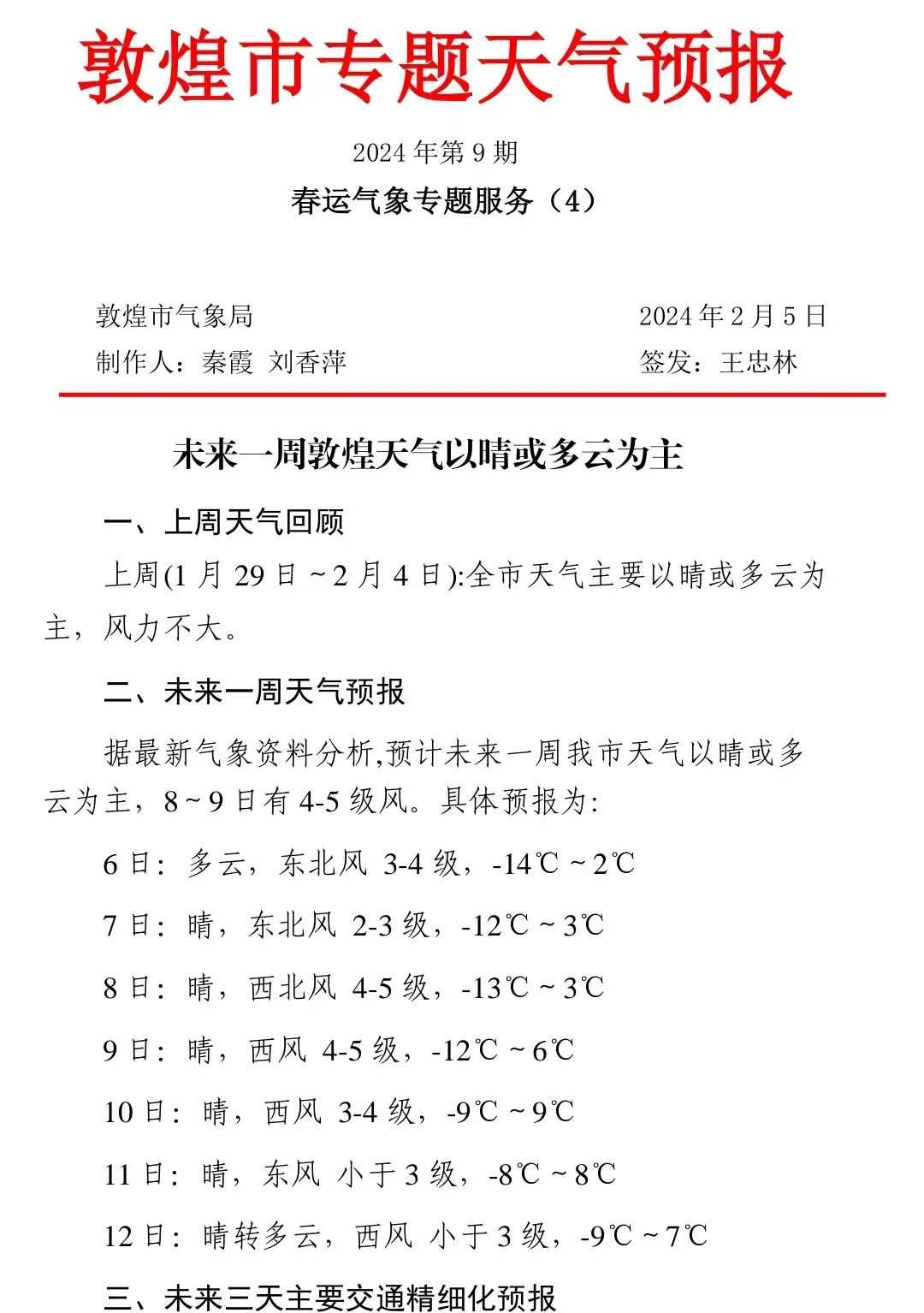
未来一周天气预报

据最新气象资料分析,预计未来一周我市天气以晴或多云为主,8~9日有4-5级风。
具体预报为:
6日:多云,东北风3-4级,-14°C~2°C
7日:晴,东北风2-3级,-12°C~3°C
8日:晴,西北风4-5级,-13°C~3°C
9日:晴,西风4-5级,-12°C~6°C
10日:晴,西风3-4级,-9°C~9°C
11日:晴,东风小于3级,-8°C~8°C
12日:晴转多云,西风小于3级,-9°C~7°C





—END—
未来一周天气预报

据最新气象资料分析,预计未来一周我市天气以晴或多云为主,8~9日有4-5级风。
具体预报为:
6日:多云,东北风3-4级,-14°C~2°C
7日:晴,东北风2-3级,-12°C~3°C
8日:晴,西北风4-5级,-13°C~3°C
9日:晴,西风4-5级,-12°C~6°C
10日:晴,西风3-4级,-9°C~9°C
11日:晴,东风小于3级,-8°C~8°C
12日:晴转多云,西风小于3级,-9°C~7°C





—END—
明起鲁甸震区将有中到大雨 局地暴雨
昨天(14日),鲁甸震区为多云天气,明天起,16日开始,震区...
暴雨!雷暴大风!高邮连发三预警!
夏天的感觉越来越明显了今天高邮最高气温飙到了33℃难道高温天...
高平市气象台发布沙尘蓝色预警[Ⅳ级/一般]
高平市气象台2024年03月28日08时50分发布沙尘蓝色预...
冷空气又来了!高州降温又下雨
冷空气又来了!高州降温又下雨…高凉网2023-11-2819...
玛娃成17级超强台风,路线继续偏西!香港天文台:将带来这个影响
5月23日下午,从风云四号高清可见光卫星云图上可见,今天随着...
强对流黄色预警继续发布,这些地区要注意!
近期,我国多地遭遇强对流天气。今天(2日)10时,中央气象台...
雷雨大风+暴雨黄色预警!做好防御!
今天是清明假期最后一天依旧雨水频繁今日上午博罗、龙门、仲恺、...
湘江2024年第1号洪水形成 省水文今日继续发布洪水黄色预警
今日9时超警分布示意图。红网时刻新闻4月8(记者何青通讯员江...
感谢你浏览了全部内容~