你知道航区和海区的区别吗?
近日,洋山港海事局船舶安检人员在对辖区一艘车客渡船开展检查时,发现该轮船舶检验证书标注的营运海区为A1,航区为沿海,证书中无线电配备的是甚高频无线电话(VHF)。

图|船舶检验证书对航区和营运海区的标注

图|船舶检验证书中无线电设备配备国
但是,安检人员了解到,该船为定航线的班轮,往返洋山港客运码头与嵊泗客运码头,实际营运海区为A1+A2,安检人员初步判断船舶属于超营运海区航行。
然而,该轮适航证书中也标注船舶营运航线为洋山港客运码头与嵊泗客运码头,并且安检人员在检查时,发现船舶已经配备了MF/HF设备。安检人员疑惑是否是证书签发的问题。安检人员随后与船公司和船级社进行沟通后,确认是船舶检验证书签发错误问题。在随后的安检复查时,船级社将证书进行了更正。

图|检验标注覆盖海区

图|检验标注覆盖设备
从这个案例可以看出,船公司和船员对营运海区的定义不了解,对于根据不同营运海区要求配备的设备也不清楚,船员不知道不同营运海区的范围。所以,小编就根据这个案例,对于船舶的营运海区及无线电配备进行分析。
什么是航区?
船舶航区根据《国内航行海船法定检验规则》分为四种:
远海航区:系指国内航行超出近海航区的海域。
近海航区:系指中国渤海、黄海及东海距岸不超过200nmile的海域;台湾海峡;南海距岸不超过120nmile(台湾岛东海岸、海南岛东海岸及南海岸距岸不超过50nmile)的海域。
沿海航区:系指台湾岛东海岸、台湾海峡东西海岸、海南岛东海岸及南海岸距岸不超过10nmile的海域和除上述海域外距岸不超过20nmile的海域;距有避风条件且有施救能力的沿海岛屿不超过20nmile的海域。但对距海岸超过20nmile的上述岛屿,本局将按实际情况适当缩小该岛屿周围海域的距岸范围。
遮蔽航区:系指在沿海航区内,由海岸与岛屿、岛屿与岛屿围成的遮蔽条件较好、波浪较小的海域。在该海域内岛屿之间、岛屿与海岸之间的横跨距离应不超过10nmile。
另外,还有相当遮蔽航区营运限制:系指航行于港区附近距岸不超过10nmile的水域(台湾海峡及类似水域距岸不超过5nmile),船舶满载并以其营运航速航行航程不超过2h,并限制在蒲氏风级不超过6级,目测波高不超过2m的海况下航行。
什么是海区?
不同于船舶航区,船舶营运海区系指具有报警能力无线装置所覆盖的区域,如图所示。下面分别来介绍:

图|船舶海区示意图
A1海区:系指至少由一个具有连续DSC报警能力的甚高频(VHF)岸台的无线电话所覆盖的区域。我国的A1海区是指以大连、秦皇岛、天津、烟台、青岛、连云港、上海、宁波、福州、厦门、广州、湛江、海口的VHF-DSC岸台为圆心,以25海里左右为半径的圆所覆盖的海域。
A2海区:系指除A1海区以外,至少由一个具有连续DSC报警能力的中频(MF)海岸电台的无线电话所覆盖的区域。我国的A2海区是指以大连、天津、烟台、青岛、连云港、上海、宁波、福州、厦门、广州、湛江、温州、汕头、北海、八所、三亚的MF-DSC岸台为圆心,以100海里左右为半径的圆所覆盖的海域。
A3海区:系指除A1和A2海区以外,由具有连续报警能力的INMARSAT静止卫星所覆盖区域。76°S-76°N之间的海域,但不包括A1、A2海域。
A4海区:指A1、A2和A3海区以外的区域。

图|我国A1、A2、A3海区示意图
结合上述营运海区的定义,可以清楚知道,A1、A2和A3海域是不相互包括的,都是指自己单独的区域。我国沿海A1、A2和A3海区如上图所示。从图中,我们会发现我国沿海海域图有A3海区的情况,这是由于我国的海岸电台的分布情况决定的。
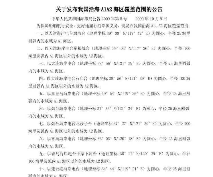
下图为2009年中国海事局发布的“关于发布我国沿海A1A2海区覆盖范围的公告”,从中可以看出,因为电台的位置、覆盖的半径,所以会形成上图我国A1、A2、A3海区示意图所示的分布区域。

图|关于发布我国沿海A1A2海区覆盖范围的公告
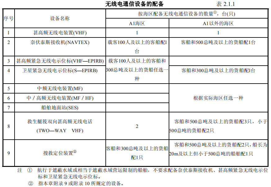
了解了我国沿海的营运海区分布情况,那么新的问题又出现了,不同的营运海区对船舶无线电设备配备有什么要求?《2011国内航行海船法定检验规则》中对不同营运海区的无线电设备配备有详细的规定:

图|国内航行海船无线电配备要求
航区与海区从字面上看似意义相同,但从船舶安全的角度讲意义却大有不同,航区是指根据海域距岸距离不同、风浪状况不同,船舶可以航行的区域;海区是指具有报警能力无线装置所覆盖的区域。船员应清楚海区和航区的概念以及相应设备的配备要求,建议船舶管理公司可以对船舶驾驶员和无线电操作人员进行有针对性的培训。
Blue_Shield_Studio
邮箱
yangshanpsc@








